155
7
当前位置: 首页 / 学院动态
推进师范生免试认定中小学教师资格改革!教育部发文
发布时间:2022-01-21浏览量:4625

近日,教育部印发《关于推进师范生免试认定中小学教师资格改革的通知》,落实国务院常务会议决定,持续深化“放管服”改革,在教育类研究生和公费师范生免试认定改革基础上,继续在有关高等学校师范生中开展免试认定改革。一起来看具体内容——

通知指出,根据高等学校师范类专业办学条件和办学质量审核结果划定免试认定改革范围,2017年及以前加入国家中小学教师资格考试改革试点省份的高等学校相关师范类专业,自2022年起可以参加免试认定改革。

通知要求,实施免试认定改革的高等学校要建立健全师范生教育教学能力考核制度,根据师范类专业的人才培养目标,分类确定任教学段和任教学科。要加大师范教育投入,整合资源,不断提高师范类专业人才培养质量。要认真做好《师范生教师职业能力证书》颁发、免试认定相关数据报送工作。各级教育行政部门要加强监管,强化师范生培养过程和结果质量监测,指导高等学校做好师范生教育教学能力考核和认定工作。

通知强调,对有关高等学校随意扩大免试认定范围,为不符合条件的学生或不按规定颁发《师范生教师职业能力证书》的,或在免试认定改革工作中玩忽职守、徇私舞弊的,依纪依规取消学校相关师范类专业免试认定资格,核减学校相关师范类专业招生指标,追究学校主要负责人和相关人员责任。

教育部教师工作司负责人就《通知》相关情况回答了记者提问。

1.《通知》出台的背景和意义是什么?

为深化教育领域“放管服”改革,完善教师资格准入办法,吸引优秀人才到中小学任教,2020年8月,国务院常务会议决定,推进师范生免试认定教师资格改革,开展教师教育院校办学质量审核,审核通过院校相关专业的师范毕业生可免试认定教师资格,建立健全教师教育院校对师范生教育教学能力进行考核的制度。

教育部深入贯彻党中央、国务院部署,落实“放管服”改革要求,2020年,印发《教育类研究生和公费师范生免试认定中小学教师资格改革实施方案》(教师函〔2020〕5号,以下简称《实施方案》),启动实施了教育类研究生和公费师范生免国家中小学教师资格考试认定取得中小学教师资格改革(以下简称“免试认定改革”),积累了经验。

2022年,教育部在教育类研究生和公费师范生实施免试认定改革的基础上,继续在高等学校师范类专业中稳步推进免试认定改革,将教师队伍质量关口前移到培养院校,压实培养院校建立健全师范生教育教学能力考核制度的责任,切实提高师范类专业人才培养质量,让真正乐教、适教、善教的优秀人才成为教师队伍后备军。

2.《通知》出台的过程是怎么样的?

教育部高度重视免试认定改革工作,成立专门调研起草小组赴相关省份调研,充分听取地方教育行政部门、高等学校、教师教育专家、一线校长和教师意见。在调研基础上,起草了《通知》初稿。经广泛征求教育行政部门、高等学校意见,对《通知》进行修改完善,形成《通知》印发稿。

3.《通知》的主要内容是什么?

《通知》主要涉及扩大免试认定改革范围、建立健全师范生教育教学能力考核制度、严格免试认定改革工作要求等内容,是对前一阶段教育类研究生和公费师范生免试认定改革的推进和深化,既有政策上的延续性,也有新形势下的新要求。

一是扩大免试认定改革范围。依据《教育部办公厅关于师范类专业办学条件和质量监测数据核验的通知》(教师厅函〔2021〕28号),各省级教育行政部门组织有关高校参照教育实践时间、实习生数与教育实践基地数比例、专业生师比、学科课程与教学论教师(中学教育)/教师教育教师占专任教师比例(小学教育)/专任教师占本专业教师比例(学前教育)/专业教学法教师(职业技术师范教育)/特殊教育专业背景教师(特殊教育)、具有高级职称教师占专任教师比例、生均教育实践经费、生均教育类纸质图书、国家中小学教师资格考试通过率8个核心指标及内涵说明,进行了数据核验和填报。根据数据指标,提出纳入免试认定改革的高等学校师范类专业名单,划定免试认定改革的范围。改革是整体谋划,分步实施的。各有关高校要严格按免试认定改革范围要求执行,同时要对此次尚未纳入改革范围的师范类专业学生做好政策解释。

根据国家中小学教师资格考试改革的进程,分步推进。对2017年及以前加入国家中小学教师资格考试改革试点省份的高等学校相关师范类专业,自2022年起可以参加免试认定改革。实施免试认定改革的高等学校应建立师范生教育教学能力考核制度,根据培养目标分类对师范生开展教育教学能力考核,考核合格的2022届及以后年份毕业生可凭教育教学能力考核结果,免国家中小学教师资格考试。

2018年及以后加入国家中小学教师资格考试改革试点省份的高等学校相关师范类专业,相关政策另行通知。

二是建立健全师范生教育教学能力考核制度。教育教学能力考核制度是完善教师资格制度的重要举措,是加强高校主体责任、提高师范生培养质量的关键路径。考核制度由培养过程性考核和师范生教师职业能力测试两个方面构成,具体可按照《实施方案》“建立师范生教育教学能力考核制度”执行。关于如何分类确定任教学段和任教学科,在执行《实施方案》的基础上,结合实际进行了完善。具体为:

1.对以幼儿园、小学教师为培养目标的教育类研究生和师范生,参加学校组织的教育教学能力考核合格的,根据学校师范生教师职业能力测试的科目和培养目标,申请认定相应的幼儿园、小学教师资格。

2.对以初级中学学科教师、高级中学学科教师、中职文化课学科教师、中职专业课教师为培养目标的教育类研究生和师范生,参加学校组织的教育教学能力考核合格的,根据学校师范生教师职业能力测试的科目(须包含“学科知识与教学能力测试”)和培养目标,申请认定相应任教学科的初级中学、高级中学和中等职业学校教师资格。

3.对以初级中学教师、高级中学教师、中等职业学校教师为培养目标但所学专业没有明确教学学科和教学专业的教育类研究生和师范生,参加学校组织的教育教学能力考核(着重考查“学科知识与教学能力”)合格的,根据学校师范生教师职业能力测试的科目和培养目标,申请认定相应任教学科的初级中学、高级中学和中等职业学校教师资格。

对教育教学能力考核合格的教育类研究生和师范生,由校长签发《师范生教师职业能力证书》。教育类研究生和师范生凭《师范生教师职业能力证书》申请认定教师资格,其他认定条件和认定程序不变。

师范生教师职业能力测试笔试须由学校统一命题组织实施,面试可结合教育实习实践环节一并考核。符合免试认定改革条件的教育类研究生和师范生也可自愿参加国家中小学教师资格考试,申请认定相应的教师资格。对于已经参加了国家中小学教师资格考试笔试并且所有笔试科目均取得合格成绩的教育类研究生和师范生,如其参加的笔试学段和科目与所学专业培养目标一致,视为教师职业能力测试笔试合格。

4.如何确保免试认定改革工作落实到位?

为确保免试认定改革工作规范开展,将免试认定改革工作内容落实到位,《通知》对相关高校和教育行政部门提出三点工作要求。

一是加大投入,加强监管。各级教育行政部门要强化师范生培养过程和结果质量监测,指导有关高等学校严格按照国家中小学教师资格考试标准、师范生教师职业能力标准开展教育教学活动和教育教学能力考核,做好免试认定工作。有关高等学校要加大相关师范类专业投入,整合资源,不断提高人才培养质量。

二是精心组织,及时报送。省级教育行政部门要及时审核汇总有关信息并做好教师资格认定工作,已划转至行政审批部门的要及时通知有关部门。有关高校按照属地原则归口管理,将师范生教育教学能力考核办法报所在地省级教育行政部门备案;在高等教育学籍学历信息管理平台,及时准确、动态维护参与改革的教育类研究生和师范生信息;及时上报获得《师范生教师职业能力证书》的教育类研究生和师范生信息。

三是严格执法,严肃追责。对有关高等学校随意扩大免试认定范围,为不符合条件的学生或不按规定颁发《师范生教师职业能力证书》的,或在免试认定改革工作中玩忽职守、徇私舞弊的,依纪依规取消学校相关师范类专业免试认定资格,核减学校相关师范类专业招生指标,追究学校主要负责人和相关人员责任。

教育部关于推进师范生免试认定中小学教师资格改革的通知

各省、自治区、直辖市教育厅(教委),新疆生产建设兵团教育局,有关部门(单位)教育司(局),部属各高等学校、部省合建各高等学校,教育部考试中心、教育部教师资格认定指导中心:

为贯彻《中共中央国务院关于全面深化新时代教师队伍建设改革的意见》,落实国务院常务会议决定,深化“放管服”改革,促进师范生就业,决定继续在高等学校师范生中开展免国家中小学教师资格考试认定取得中小学教师资格改革(以下简称免试认定改革)。现就有关事项通知如下。

一、扩大免试认定改革范围

在教育类研究生和公费师范生实施免试认定改革的基础上,根据高等学校师范类专业办学条件和办学质量审核结果,划定本次免试认定改革的范围。

2017年及以前加入国家中小学教师资格考试改革试点省份的高等学校相关师范类专业,自2022年起可以参加免试认定改革(具体名单另行印发)。实施免试认定改革的高等学校应建立师范生教育教学能力考核制度,根据培养目标分类对师范生开展教育教学能力考核,考核合格的2022届及以后年份毕业生可凭教育教学能力考核结果,免国家中小学教师资格考试。

2018年及以后加入国家中小学教师资格考试改革试点省份的高等学校相关师范类专业,相关政策另行印发。

二、建立健全师范生教育教学能力考核制度

实施免试认定改革的高等学校,根据师范生教师职业能力标准,建立健全师范生教育教学能力考核制度,考核制度包含培养过程性考核和师范生教师职业能力测试。具体按照《教育部关于印发〈教育类研究生和公费师范生免试认定中小学教师资格改革实施方案〉的通知》(教师函〔2020〕5号,以下简称《实施方案》)“建立师范生教育教学能力考核制度”有关要求执行。考核合格的教育类研究生和师范生,由校长签发《师范生教师职业能力证书》。

实施免试认定改革的高等学校,根据师范类专业的人才培养目标,分类确定任教学段和任教学科。

(一)对以幼儿园、小学教师为培养目标的教育类研究生和师范生,参加学校自行组织的教育教学能力考核。考核合格的,根据学校师范生教师职业能力测试的科目和培养目标,申请认定相应的幼儿园、小学教师资格(附件1)。

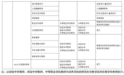
(二)对以初级中学学科教师、高级中学学科教师、中职文化课学科教师、中职专业课教师为培养目标的教育类研究生和师范生(附件2),参加学校自行组织的教育教学能力考核。考核合格的,根据学校师范生教师职业能力测试的科目(须包含“学科知识与教学能力”测试内容)和培养目标,申请认定相应任教学科的初级中学、高级中学和中等职业学校教师资格。

(三)对以初级中学教师、高级中学教师、中等职业学校教师为培养目标但所学专业没有明确教学学科和教学专业的教育类研究生和师范生(附件2),参加学校自行组织的教育教学能力考核。在培养过程性考核和师范生教师职业能力测试中要着重考查“学科知识与教学能力”。考核合格的,根据学校师范生教师职业能力测试的科目和培养目标,申请认定相应任教学科的初级中学、高级中学和中等职业学校教师资格。

根据自愿原则,符合免试认定改革条件的教育类研究生和师范生可自行参加国家中小学教师资格考试,申请认定相应的教师资格。

三、工作要求

(一)加大投入,加强监管。有关高等学校要加大师范教育投入,整合资源,不断提高人才培养质量。各级教育行政部门要强化师范生培养过程和结果质量监测,指导高等学校严格按照国家中小学教师资格考试标准、师范生教师职业能力标准开展教育教学活动和教育教学能力考核,做好师范生免试认定工作。

(二)精心组织,及时报送。按照《实施方案》和《教育部办公厅关于做好2021届教育类研究生和公费师范生免试认定中小学教师资格改革工作的通知》(教师厅函〔2021〕2号),认真做好《师范生教师职业能力证书》颁发、免试认定教师资格及相关数据报送等工作。参与免试认定改革的高等学校应在2022年5月5—20日期间完成2022年《师范生教师职业能力证书》获得者信息报送工作,省级教育行政部门应在2022年5月31日前完成数据审核。

(三)严格执法,严肃追责。免试认定改革的高等学校随意扩大免试认定范围,为不符合条件的学生或不按规定颁发《师范生教师职业能力证书》的,或在免试认定改革工作中玩忽职守、徇私舞弊的,取消学校相关师范类专业免试认定资格,核减学校相关师范类专业招生指标,追究学校主要负责人和相关人员责任。

各级教育行政部门要将本次高等学校师范类专业免试认定改革工作纳入本省免试认定中小学教师资格改革工作组工作中,明确具体的工作机构和责任人(附件3),并于2022年3月31日前报送教育部(教师工作司),电子版发送至jsglc@moe.edu.cn。

附件:1.教育类研究生免试认定幼儿园、小学教师资格对应任教学科(试行)

2.教育类研究生免试认定初级中学教师、高级中学教师、中等职业学校教师资格对应任教学科(试行)

3.教育类研究生和师范生免试认定中小学教师资格改革工作组名单

教育部

2022年1月13日

点击图片,查看附件1↓↓↓

点击图片,查看附件2↓↓↓

(转自山东省教育厅)

初审:孙小南 复审:王剑