当前位置: 首页 / 成果奖励
2026年(新加坡)国际商务策划大赛中国地区选拔赛暨第十九届全国高校商业精英挑战赛文旅与会展创新创业实践竞赛山东省总决赛圆满结束
发布时间:2025-09-28浏览量:3341

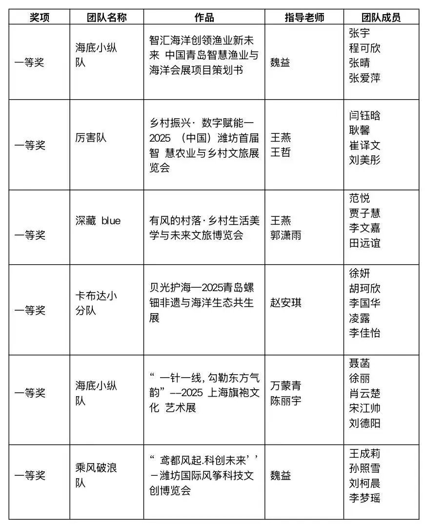
由中国贸促会商业行业委员会、中国国际商会商业行业商会、中国商业经济学会和中国会展经济研究会联合主办的2026年(新加坡)国际商务会展策划大赛中国地区选拔赛暨第十九届全国高校商业精英挑战赛会展创新创业实践竞赛山东省总决赛,经过理论知识赛、校赛、省赛等层层选拔,于2025年9月26日圆满落下帷幕。我校共19支参赛队伍在会展项目策划竞赛中获奖,其中“海底小纵队”等11支队伍更是拔得头筹,斩获一等奖。

《2026年(新加坡)国际商务策划大赛中国地区选拔赛暨第十九届全国高校商业精英挑战赛文旅与会展创新创业实践竞赛》是一项旨在加快培养适应新时期会展业发展需求的应用型、创新型和复合型专门人才的赛事。参赛团队需围绕所选会展项目,从立项、推广到管理运作,向评委进行全面而详尽的阐述,突出核心理论支撑,并加以数据论证观点。若策划全新项目,需紧密结合会展行业新趋势,积极运用新技术,融入科技、数字化、绿色等元素,充分体现项目的创意性与可行性。如选择市场上已有的真实会展项目,则需围绕宣传推广、活动内容与形式、现场服务、技术与数字化应用、参与者体验、资源整合或品牌形象升级等方向,提出具有针对性的改进或优化方案,并依据项目特点进一步拓展深化。该竞赛有效锻炼了学生的项目布局、整体规划与方案设计等综合能力,高度契合应用型大学的教学目标与人才培养需求。后续,学院将秉持优中选优的原则,按照竞赛相关规定,省级一等奖团队代表参加全国总决赛。

获奖名单如下: