当前位置: 首页 / 通知公告
叩响未知之门:第二课堂,等你来挑战!
发布时间:2025-10-20浏览量:5329

亲爱的同学们:

你是否曾觉得,大学除了课堂学习,还应该有更多元的成长方式?

你是否渴望锻炼沟通能力、创新思维、实践技能,却苦于没有平台?

第二课堂,正是为你量身打造的个性化成长舞台!

什么是第二课堂?

第二课堂是校园多元能力拓展课堂,跳出传统课本教学,通过社团活动、学科竞赛、志愿实践、创业实训等形式,全面提升你的综合素质。

它包含四大模块、11个大类、37个项目:

(一)思政品德素养模块

(二)创新创业实践模块

(三)职业技能提升模块

(四)素质拓展训练模块

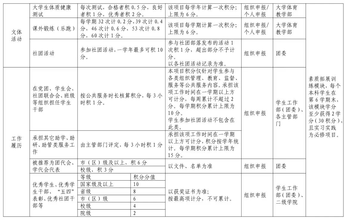
各模块的分数要求如下所示

为什么要开设第二课堂?

第二课堂的概念最早由我国著名教育家朱九思等在1983年《高等学校管理》一书中率先提出,书中指出第二课堂是在教学计划之外,引导和组织学生开展的各种有意义的健康的课外活动。

2002年,共青团中央、教育部、全国学联联合发布《关于实施“大学生素质拓展计划”的意见》,推动了高校第二课堂的发展 。2016年12月,习近平总书记在全国高校思想政治工作会议上指出“各高校要加强和重视开展第二课堂建设” 。2018年,共青团中央、教育部联合印发《关于在高校实施共青团“第二课堂成绩单”制度的意见》,提出将共青团“第二课堂成绩单”作为学生在校期间综合素质测评、评奖评优等的重要评价依据,进一步推动了第二课堂的科学化、系统化、制度化、规范化建设 。

如何参与第二课堂?

只需六步,轻松上手:

1.登录 “到梦空间”APP

2.找到 “报名中”的活动

3.点击 报名(报名制/评审制/中签制)

4.等待 审核成功

5.参与活动并 签到

6.完成活动,获得学分!

注意:未签到或中途退出将影响诚信分,严重者将进入黑名单,请务必诚信参与!

第二课堂的重要性

是全日制本科生必修学分

纳入学年综合素质测评

四年至少修满180积分 才能毕业

影响评奖评优、入团、入党等重要环节

第二课堂,不仅是学分的积累,更是能力的沉淀、视野的拓展。

每一次参与,都是对未来的一次投资!

现在就去“到梦空间”APP,探索属于你的第二课堂之旅吧!